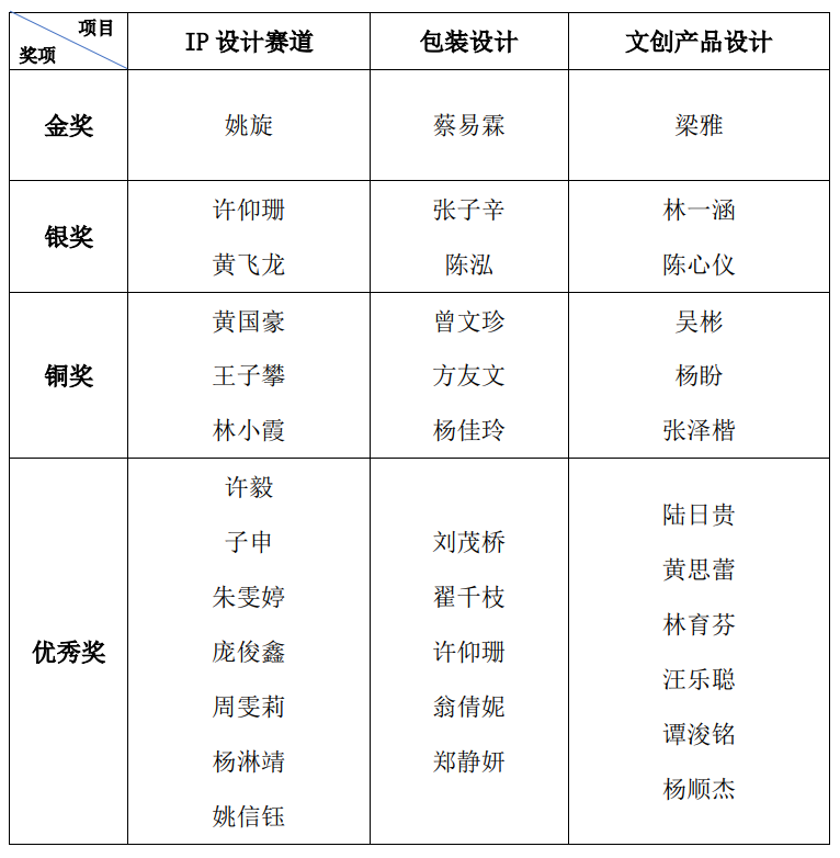
为南澳特色海产品形象升级,共同推进南澳县2020 年国家级电子商务进农村综合示范县项目工作,近日,我院与汕头市文化馆、南澳县工业与信息化局、汕头市文化创意产业协会、汕头市耕云生态农业科技有限公司、汕头市非石文化传播有限公司等政企单位联合召开“南澳特产”公用标识文化创意设计大赛决赛作品评审会。学院副院长林育青、汕头市文化馆副馆长陈少冰、南澳县工业和信息化局二级主任科员李明合、汕头市文化创意产业协会会长陈维及大赛组委会成员出席评审会。
在现场评审会上,林育青副院长首先致辞,他表示此次大赛是学院开展“政校企”合作的工作成果,取得了良好的社会影响,也带动了师生参与技能竞赛、以赛促教的热情,他预祝评审会取得圆满成功。接着,林育青副院长向组委会主席陈维颁发了聘书。在评审环节,组委会成员对入围作品的设计主题、创意思维、整体构图、色彩表现、生产可行性等维度进行逐一评价和打分,与网络投票分数相加后,产生了最终获奖名单。
本次大赛以“这‘礼’是南澳”为主题词,面向社会各界征集具备“南澳文化”“海岛风情”“渔家文化”“地理标志”等鲜明特色的文化创意设计作品,自4月15日至5月25日共征集到246件作品投稿,经组委会筛选确定了36件入围作品进入网络投票环节。网络投票环节共收到65万人次的阅读量及22万人次的投票数。本次大赛也得到《南方杂志》党建频道在“南方+”APP以《文创设计赋能乡村振兴——“南澳特产”公用标识文化创意设计大赛启动》为题进行报道,并在汕头苏宁广场、卜蜂中心公益屏幕开展为期2个月的宣传。
为南澳特色海产品形象升级,共同推进南澳县2020 年国家级电子商务进农村综合示范县项目工作,近日,我院与汕头市文化馆、南澳县工业与信息化局、汕头市文化创意产业协会、汕头市耕云生态农业科技有限公司、汕头市非石文化传播有限公司等政企单位联合召开“南澳特产”公用标识文化创意设计大赛决赛作品评审会。学院副院长林育青、汕头市文化馆副馆长陈少冰、南澳县工业和信息化局二级主任科员李明合、汕头市文化创意产业协会会长陈维及大赛组委会成员出席评审会。
在现场评审会上,林育青副院长首先致辞,他表示此次大赛是学院开展“政校企”合作的工作成果,取得了良好的社会影响,也带动了师生参与技能竞赛、以赛促教的热情,他预祝评审会取得圆满成功。接着,林育青副院长向组委会主席陈维颁发了聘书。在评审环节,组委会成员对入围作品的设计主题、创意思维、整体构图、色彩表现、生产可行性等维度进行逐一评价和打分,与网络投票分数相加后,产生了最终获奖名单。
本次大赛以“这‘礼’是南澳”为主题词,面向社会各界征集具备“南澳文化”“海岛风情”“渔家文化”“地理标志”等鲜明特色的文化创意设计作品,自4月15日至5月25日共征集到246件作品投稿,经组委会筛选确定了36件入围作品进入网络投票环节。网络投票环节共收到65万人次的阅读量及22万人次的投票数。本次大赛也得到《南方杂志》党建频道在“南方+”APP以《文创设计赋能乡村振兴——“南澳特产”公用标识文化创意设计大赛启动》为题进行报道,并在汕头苏宁广场、卜蜂中心公益屏幕开展为期2个月的宣传。

(教务处)
编辑:纪若玲
校对:吴思翰
审核:陈国辉


