我校教职工纵向科研项目申报再获佳绩
近期,我校纵向科研项目申报捷报频传,再获佳绩,本年度累计立项数达到74项,喜获大丰收。
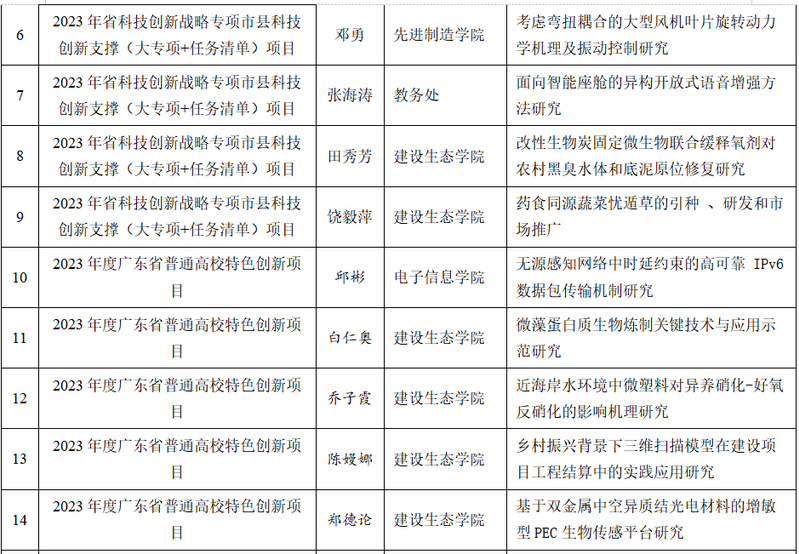
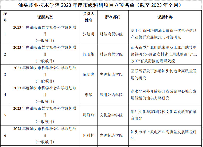
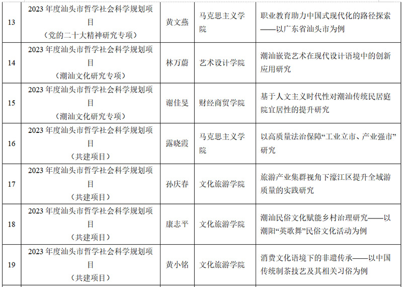
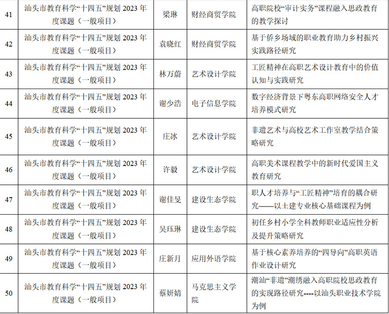
截至2023年9月底, 我校2023年度省级科研项目立项24项,其中广东省哲学社会科学规划项目2项、广东省普通高校创新团队项目1项、广东省普通高校重点领域专项项目2项、广东省科技创新战略专项市县科技创新支撑(大专项+任务清单)项目4项、广东省普通高校特色创新项目5项、广东省普通高校青年创新人才项目3项、广东省教育科学规划课题7项。我校2023年度市级科研项目立项50项,其中汕头市哲学社会科学规划项目40项,汕头市教育科学“十四五”规划立项课题项目10项。具体名单如下:











接下来,科研设备处将以今年科研成绩作为新起点,,对标学校“双高计划”建设指标,充分发挥党建引领作用,切实加强对课题研究活动的日常组织与指导,督促各课题组根据实施方案的进度扎实开展课题研究,对标学校“双高计划”建设指标,力争在提升科研水平和社会服务能力等方面开创新局面,推动学校科研工作高质量发展。
二.我校学生许韩琳获评“中国大学生自强之星”
近日,由共青团中央、全国学联指导,中国青年报社、新东方教育科技集团、中国青年创业就业基金会联合举办的2022年度“中国大学生自强之星”奖学金获得者名单公示。经各高校推荐、省级初评、全国评审等环节,我校建设生态学院2018级小学教育(全科)4班许韩琳同学获评2022年度“中国大学生自强之星”。

中国大学生自强之星”奖学金推报活动自2007年开展以来,从全国高校中寻访产生了一批具有突出事迹,在当代大学生中起到榜样引领作用的自强典型,树立起了当代大学生热爱祖国、品行优良、不畏艰难、自强不息的榜样。
在学校团委高度重视和悉心指导下,建设生态学院团委积极寻访青年榜样,发掘、树立了一批可敬、可信、可学的先锋榜样。以许韩琳为代表的一批建设生态学院学子,用自己的事迹书写自强精神,展现了我校大学生热爱祖国、担当奉献、拼搏创新、自强不息的精神面貌。
许韩琳,女,汉族,共青团员,汕头澄海人,建设生态学院2018级小学教育(全科)4班学生。曾担任团总支学生会委员及部门工作人员、新生班级助理班主任、班级团支书等职务。作为一名及学生干部,她在学习上刻苦认真,工作上尽职尽责,思想上积极向上,依托学院平台与各类活动,获“中国大学生自强之星”奖学金、国家励志奖学金、“广东省优秀学生骨干”称号、全国大学生节能减排社会实践与科技竞赛三等奖、广东省“挑战杯”课外学术科技作品竞赛活动三等奖、星空彩票了单双四肖“十大励志青年”、星空彩票了单双四肖“优秀毕业生”等荣誉,在校五年学习期间,共获国家级奖项4项,省级荣誉7项,市级荣誉2项,校级荣誉十余项。



