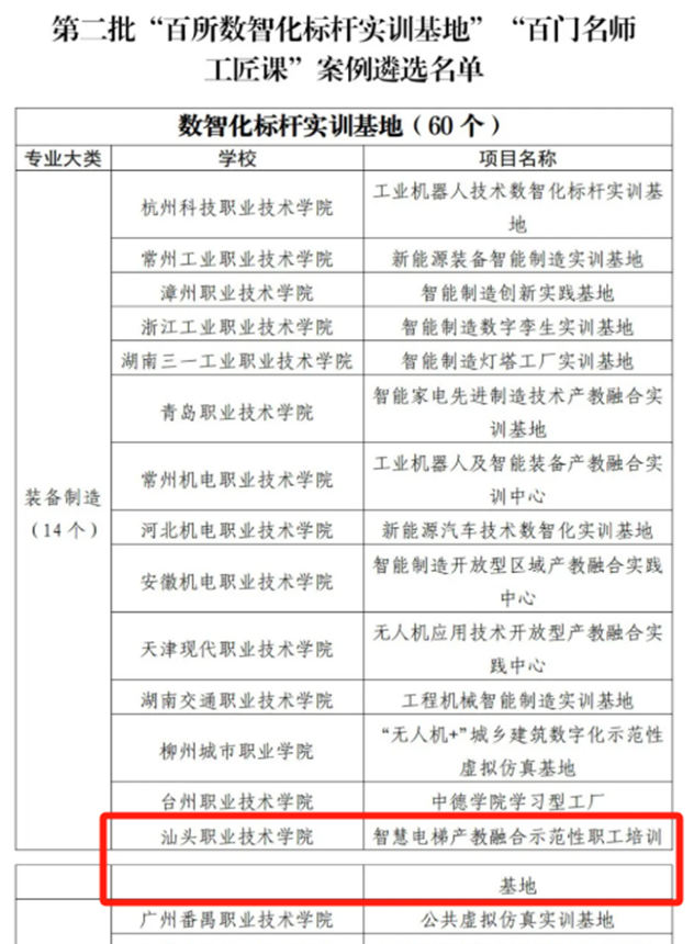
6月16日,中国职业技术教育学会公示了全国第二批百所数智化标杆实训基地案例遴选结果,我校申报的智慧电梯产教融合示范性职工培训基地成功入选。

第二批百所数智化标杆实训基地入选项目名单
此次评选由教育部职业教育与成人教育司委托中国职业技术教育学会职业教育现代装备专业委员会组织开展。从2024年10月项目申报开始,在牵头部门技能实训中心的大力支持下,由先进制造学院副院长林惠标带领的项目团队通力合作,教学督导室全力配合,并得到广东轻工职业技术大学秦文胜教授的精心指导,我校智慧电梯产教融合示范性职工培训基地项目经过激烈角逐,从全国210个申报项目中脱颖而出,入围答辩环节。最终项目顺利通过答辩,并成功入选全国第二批百所数智化标杆实训基地。

智慧电梯产教融合示范性职工培训基地现场图
智慧电梯产教融合示范性职工培训基地建设是贯彻落实中共中央办公厅、国务院办公厅《关于深化现代职业教育体系建设改革的意见》精神的重要举措,旨在推进五金(金专、金课、金师、金地、金教材)新时代职业教育新基建任务,深化电梯专业职业教育体系建设改革。该基地集在校学生实训与企业职工培训于一体,依托数字化、智能化技术,打造先进的电梯专业教学环境。基地建设有数智化、工程型的五个实训中心,深化产教融合,建设汕头市电梯行业产教融合共同体,优化电梯教学设施、双师型师资队伍和数智化教学资源,突出职工岗前培训、电梯行业证书培训。在我校与上海三菱电梯有限公司深度产教融合的背景下,基地建设成为广东省电梯维保安装高技能人才的培养高地,助力培育电梯行业新时代“大国工匠”,服务于广东省电梯产业。
以此次入选为契机,我校将深化产教融合机制,升级实训基地数字化、智能化实训设施,全面提升关键办学能力。
来源 | 先进制造学院


