派遣和档案信息填写说明

来源:就业信息网  发布时间:2019-11-21  浏览次数:10

毕业生在申请电子协议书时,根据实际情况,选择派遣信息中三种不同档案去向类型时,派遣信息可参照以下情况填写。(派遣信息及档案信息在毕业前需进行最终确认及修改!

一、回生源地

档案选择去向类型“回生源地”,派遣默认为生源地的主管单位和报到地址,档案接收信息不需填写。生源地接收不需提前办接收函。

例1:

例2:

注:签约生源地国有企业、事业单位、国家机关单位明确报到证需要注明“备注”单位名称,档案去向类型选择“单位接收档案”,再填写具体派遣信息和档案接收信息。


二、单位接收档案

档案去向类型为“单位接收档案”的,需根据签约单位实际情况和要求填写,常见情况主要分为三种:

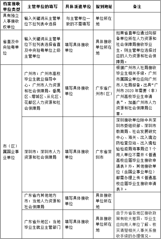
(1)具有独立人事接收权用人单位(省内)

毕业生与具有人事接收权的用人单位签订的《协议书》,或其单位开具的接收函可作为接收证明。《就业报到证》签发到用人单位(派遣信息中主管单位可选,具体单位不需写)。


例3:


(2)省直及中央驻粤单位就业(省内)

毕业生与省直及中央驻粤单位的下属单位达成协议,得到省直及中央驻粤单位同意,解决其户口及档案问题,并获得省直及中央驻粤单位的接收函(或在《协议书》上主管部门上签章),《就业报到证》签发到省直及中央驻粤单位,备注加注该下属单位名称。


例4:

注:如果签约的省直单位是通过报备单位所在人力资源和社会保障局接收并加其签章,则主管单位选择对应的人力资源和社会保障局。


(3) 广东省内市属国企、事业单位

一般地,广东省内市属国企、事业单位是通过单位所在地区毕业生就业主管部门(人力资源和社会保障局)报备接收毕业生,开具接收函或在《协议书》上加盖公章。


例5:

注:市属国企事业单位所说的具有人事权,更多的是指他们在人事局里有直接申请办理的权利。如单位名称前面有“广州市”几个字的国企单位一般都是市属国企单位,这些单位需要向广州市人力资源和社会保障局报备,出具盖有“广州市人力资源和社会保障局”公章的《广州市2020年需要(非)广州生源高校毕业生申请表》。


(4)省外就业单位

①毕业生与省外的用人单位达成协议,并申请派遣到就业单位或单位所在人才市场的,需获得当地就业主管部门接收函,《就业报到证》签发到省的就业主管部门或当地就业主管部门,备注加注用人单位名称。(注:由于外省各地区接收政策有较大差异,毕业生应向用人单位了解、核实清楚相关人事关系接收手续的办理情况。可在选择主管单位时输入几个关键字,点击搜索,如无市级主管单位,一般应选择省级就业主管单位)。


例6:


② 毕业生到外省央(省)属单位工作

毕业生与外省央(省)属单位达成协议,单位可解决户口且具有档案接收权的,可直接派遣到该单位。先选择“报到地址”为外省地区,而后在主管单位可直接填写单位全称。


例7:


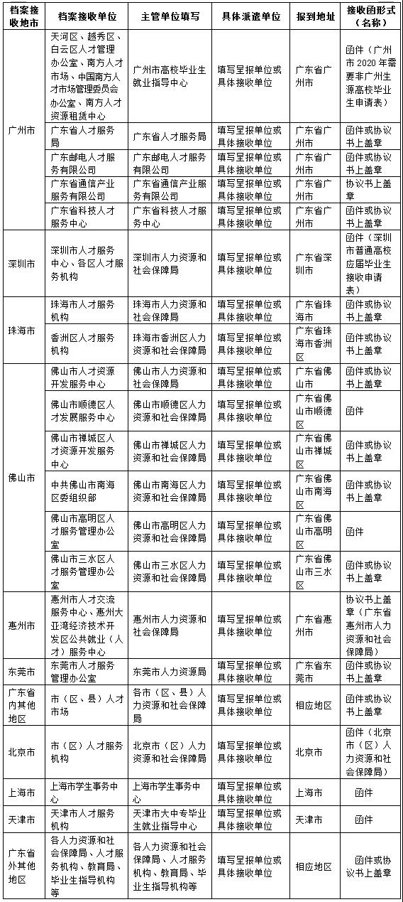
三、挂靠就业地人才中心

用人单位没有独立人事接收权,用人单位或毕业生本人需通过当地人才服务机构办理人事代理接收。毕业生取得接收函(部分单位在协议书上加盖当地毕业生就业主管部门公章的协议书可直接等同接收函)上传确认派遣信息。

接收函相关说明请看推文《毕业生接收函的说明》


例8:

注:根据深圳市接收院校应届毕业生相关规定,获《普通高校应届毕业生接收申请表》接收并派遣到深圳市的毕业生须同时入户深圳,即户口档案应同时到深圳。深圳接收单位除中共深圳市委组织部、深圳市教育局、深圳社会发展研究中心、深圳海关、深圳出入境边防检查总站、深圳出入境检验检疫局、深圳海事局这7个用人单位不需开《普通高校应届毕业生接收申请表》外,其他接收单位都需上传《普通高校应届毕业生接收申请表》,可以通过用人单位申请或个人申请(深圳市《普通高校应届毕业生接收申请表》)。







Baidu
map