@2023年高校毕业生,请查收这一份就业政策礼包

时间:2023-06-18浏览:10

为贯彻落实党中央、国务院关于高校毕业生就业创业工作的决策部署,教育部高校学生司会同相关部门编印了《高校毕业生等青年就业创业政策汇编》,帮助广大高校毕业生和用人单位知晓政策、享受政策,更好助力高校毕业生就业创业。一起来看——

图片
图片
图片
图片
图片
图片
图片
图片
图片
图片
图片
图片
图片
图片
图片
图片
图片
图片
图片
图片
图片
图片
图片
图片
图片
图片
图片
图片
图片

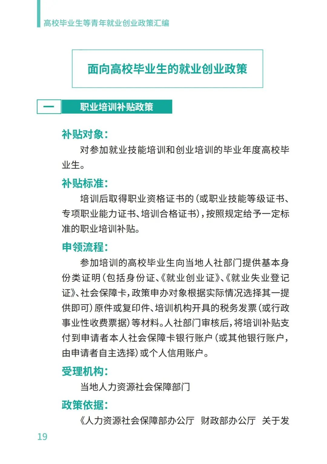
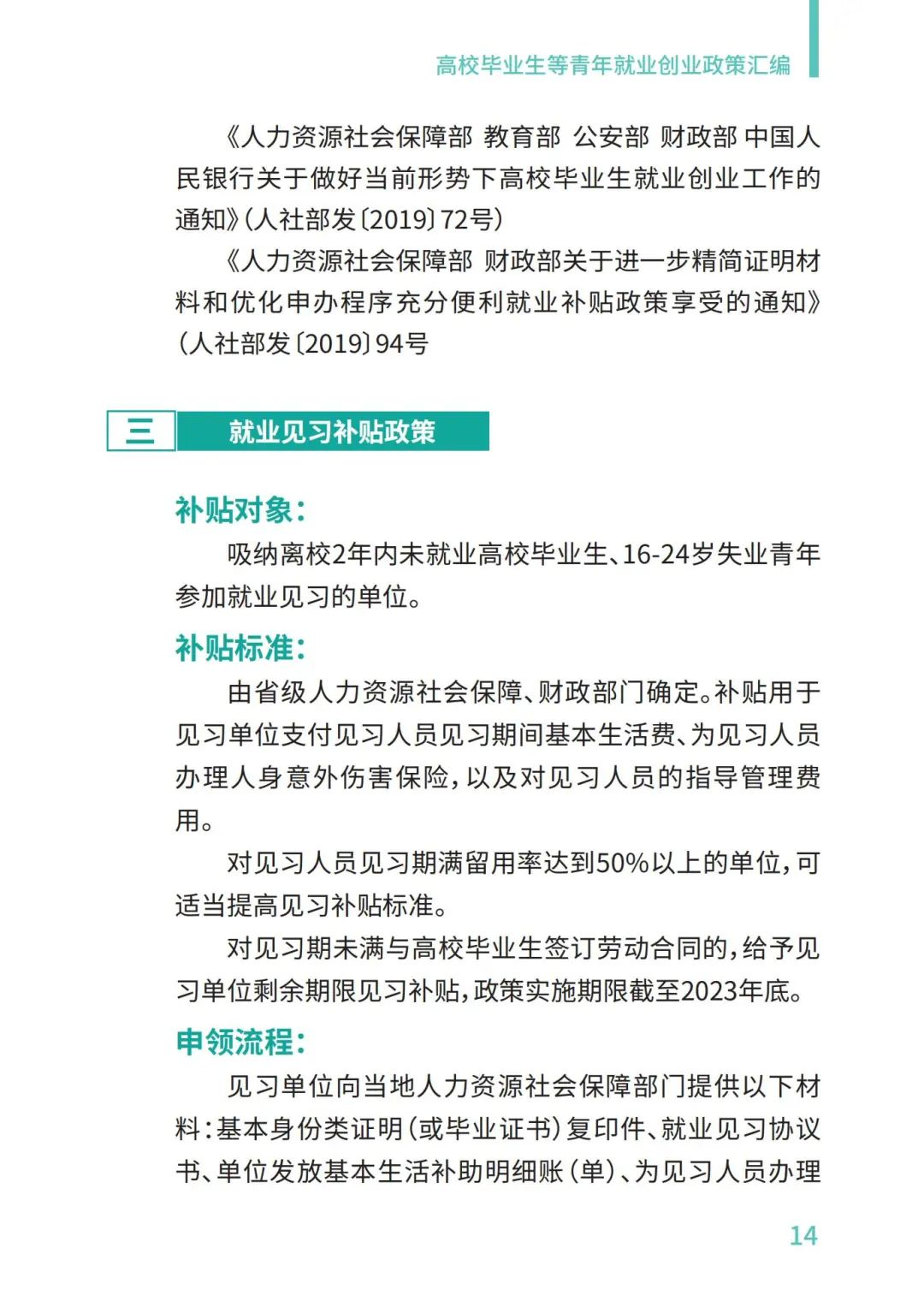
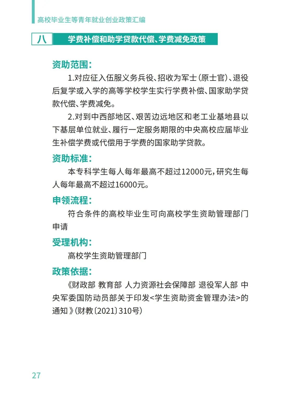
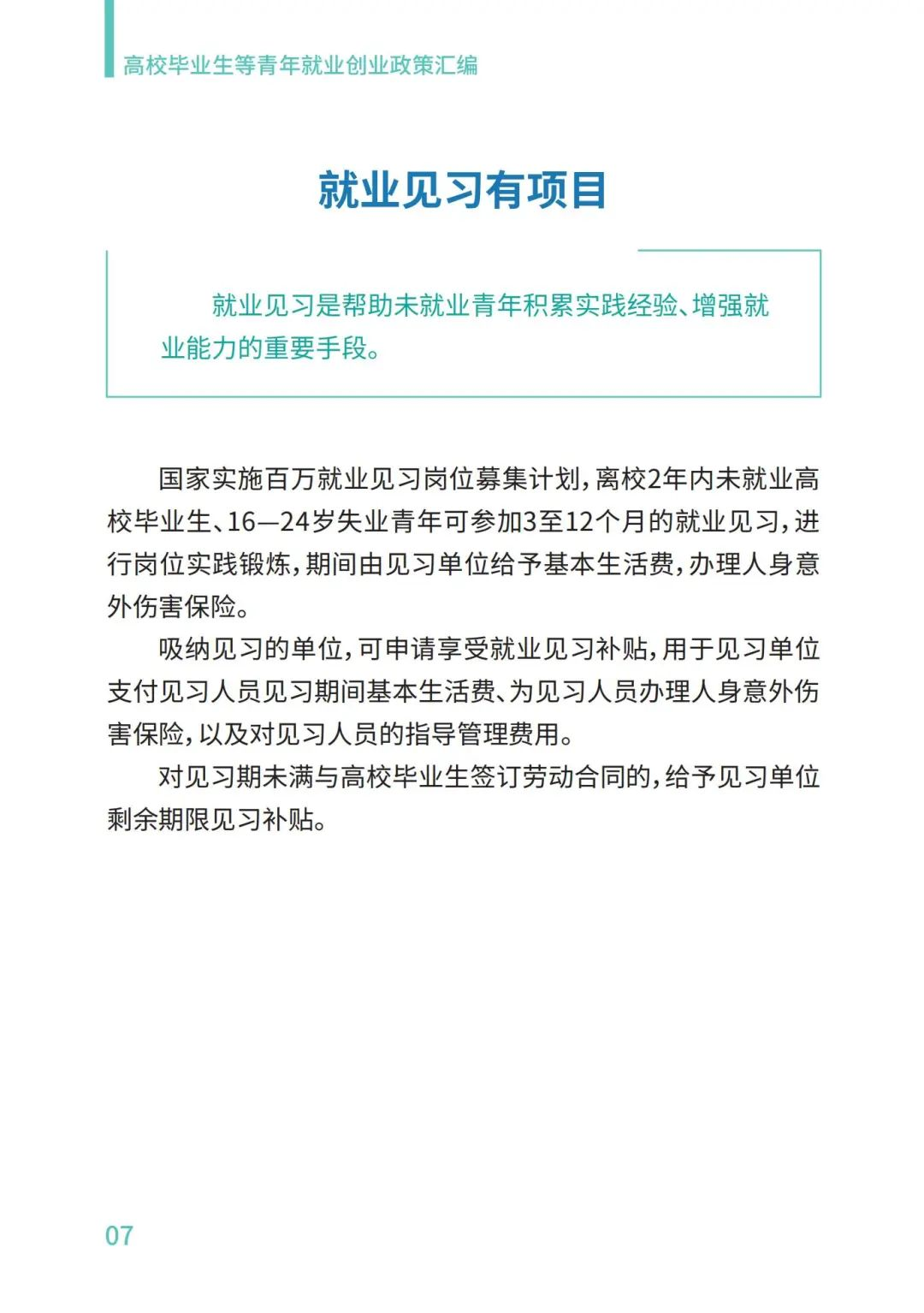
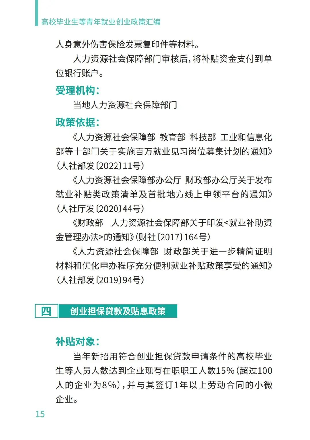
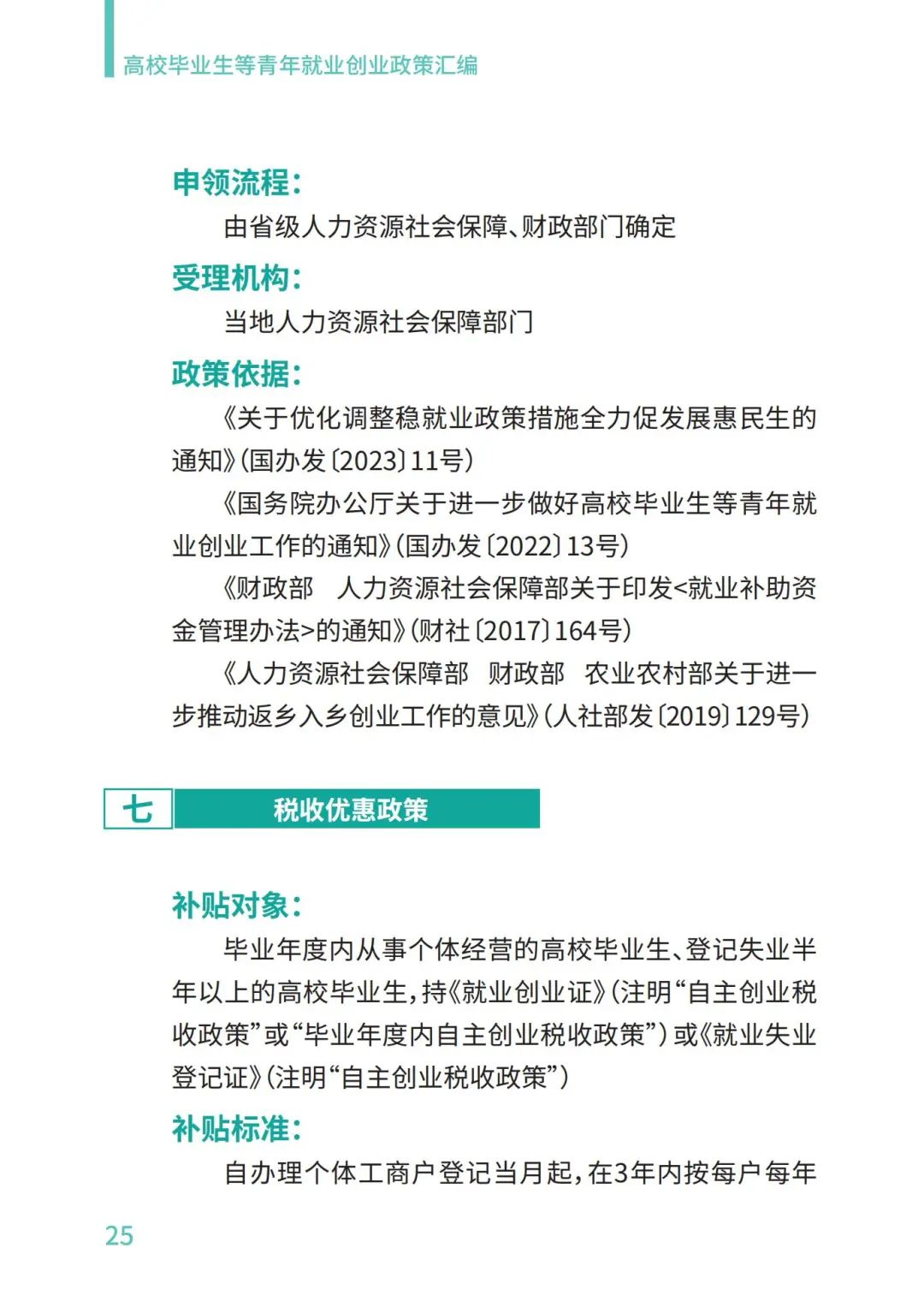
《汇编》系统梳理了国家有关部门出台的促进高校毕业生就业创业现行政策,聚焦高校毕业生求职就业需求,分为企业就业、基层就业、自主创业、能力提升、应征入伍、就业见习、就业服务、就业手续、权益维护等九方面内容。为便于高校毕业生和企业快速查阅相关政策,《汇编》还归纳整理了就业有关政策清单,包括6项面向企业(单位)吸纳高校毕业生就业的补贴、税收优惠等政策,以及9项面向高校毕业生的补贴、资助等政策。

近期,教育部已部署各地教育行政部门、各高校、全国高校毕业生就业创业指导委员会面向企业、园区、高校、社区等,集中开展就业政策宣传活动。后续还将在教育部官方网站、国家大学生就业服务平台及有关招聘机构网站,陆续推出各地促进高校毕业生就业的政策摘录汇编,帮助广大毕业生和用人单位了解政策用足用好政策。


Baidu
map