|
共青团星空彩票了单双四肖委员会 |
| 第九届“挑战杯”星空彩票了单双四肖课外学术科技作品竞赛评选结果的公示 |
| 发布人:团委会复审 发布时间:2025-03-17 浏览次数:41 |
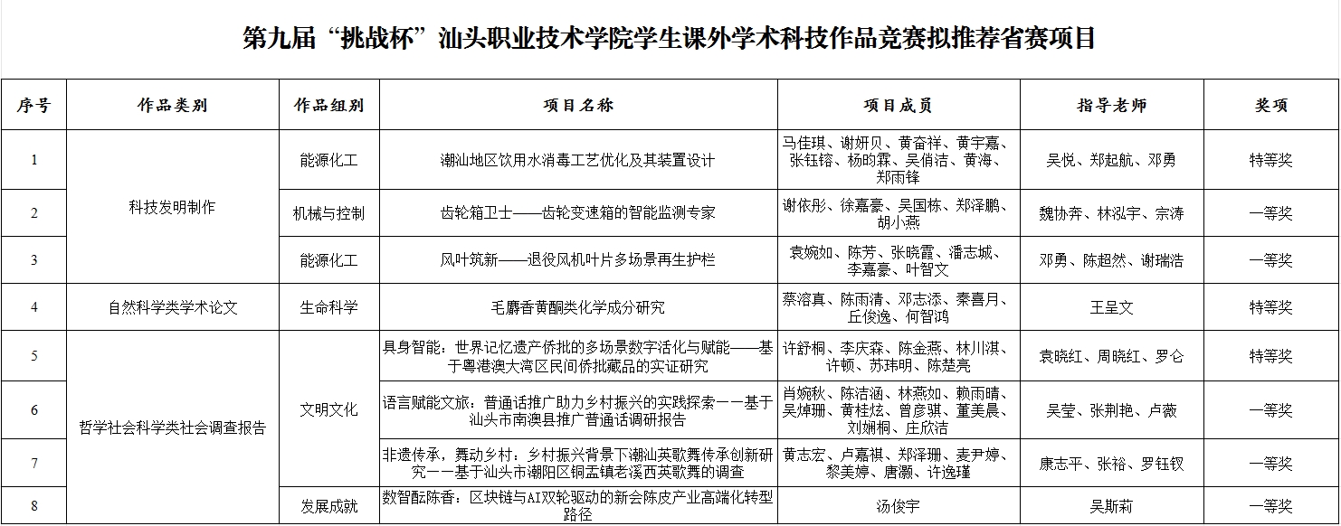
为深入学习贯彻党的二十大和二十届二中、三中全会精神,推动教育、科技、人才一体化发展,持续培育大学生科技创新项目和储备人才,引导高校科创成果在服务省委“百千万工程”建设中转化落地,根据团省委《关于举办第十八届“挑战杯”广东大学生课外学术科技作品竞赛的预通知》要求,校团委于2025年3月期间举办了第九届“挑战杯”星空彩票了单双四肖学生课外学术科技作品竞赛,得到了各学院的积极响应。经校团委组织校外专家评审团,对各类作品进行评审,现将最终结果予以公布。
公示时间:2025年3月17日至21日。 在公示期内,若对此公示有异议,请以电话或书面形式向团委反映,反映情况时要签署真实姓名且要有具体事宜,否则不予受理。 联系人:陈典 受理电话:0754-83582561
|
版权所有:星空彩票了单双四肖 团委会
电话: 0754-883582561 邮箱: o_tw@stpt.edu.cn