|
共青团星空彩票了单双四肖委员会 |
| 关于第十五届“挑战杯”广东大学生创业计划竞赛校级竞赛结果的公示 |
| 发布人:团委会复审 发布时间:2026-03-07 浏览次数:32 |
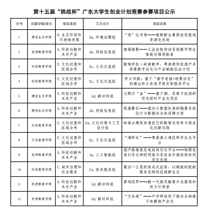
为深入学习宣传贯彻党的二十大和二十届历次全会精神,落实省委“百千万工程”重大战略部署,组织动员广大青年大学生为推动广东高质量发展贡献智慧,支持助力大学生创新创业,为第十五届“挑战杯”广东大学生创业计划竞赛推送优秀项目,校团委于2026年1月—2026年3月期间举办了第十五届“挑战杯”广东大学生创业计划竞赛校级竞赛,得到了各学院的积极响应。经校团委组织校外专家评审团,对各类作品进行评审,现将最终结果予以公布。
公示时间:2026年3月7日至11日。 在公示期内,若对此公示有异议,请以电话或书面形式向团委反映,反映情况时要签署真实姓名且要有具体事宜,否则不予受理。 联系人:朱铖 受理电话:0754-83582561
|
版权所有:星空彩票了单双四肖 团委会
电话: 0754-883582561 邮箱: o_tw@stpt.edu.cn